近期,江南大学bv伟德国际1946/针织技术教育部工程研究中心研究团队实现了从自供电智能纱线到柔性可穿戴针织物的大规模制备。本工作提出的高强度智能编织纱线由高性能的超高分子量聚乙烯纤维外壳和导电芯纱组成,纱线柔软、强度超群(393.12 MPa)、持久耐用、耐酸抗碱,制备的全柔性智能针织护肘可实现人体动作监测,同时为使用者提供了全方位防护,有望应用于户外极限运动、军事活动、高风险工业生产、高强度医疗缝合等各种工况复杂的使用。相关成果以“An Ultrahigh-strength Braided Smart Yarn for Wearable Individual Sensing and Protection”为论文标题在线发表在《Advanced Fiber Materials》期刊(IF=16.1)。伟德bv1946针织中心2021级硕士研究生王开、沈运初为论文共同第一作者;伟德bv1946蒋高明教授团队马丕波教授、陈超余副研究员,无锡市第九人民医院手外科副主任赵刚为论文共同通讯作者。该研究得到了国家自然科学基金(11972172)、中国博士后科学基金资助项目(2022TQ0123)、江苏省自然科学基金(BK20221094)资助。论文全文链接为:
https://doi.org/10.1007/s42765-024-00385-w
文章概述
随着智能生活的兴起,各种柔性可穿戴传感器在体育、医疗、人机界面等领域进行了大量应用尝试,但综合力学性能和柔韧性能的不足限制了当前柔性可穿戴传感器的防护性能、耐用性和舒适性,使其在大规模的实际应用——尤其是复杂特殊环境下的应用中,仍然面临着一系列挑战。
本项工作中,研究人员设计了一种超高强度智能编织纱线(UBSY),并实现了上千米纱线的连续编织。超高分子量聚乙烯纱线外壳赋予了智能纱线优异的强度、耐磨性、耐酸碱液体泼溅性、耐洗涤性和稳定的自供电传感性能。优化后的高致密UBSY直径仅为527 μm,达到了383.12 MPa的超高拉伸应力,单根UBSY可以轻松提起9 kg的水桶,承重性能优异。UBSY与大规模的工业化横机生产适配,得到的全柔性针织智能织物柔软、高强,能准确地感应压力、频率,不仅确保了穿戴者的人身安全和穿着舒适性,还可在复杂、危险的环境中保持稳定的传感能力,为极限运动、军事用途、高风险工业制造活动和高强度医疗缝合等不同领域的复杂特殊环境中的大规模高性能可穿戴应用提供了切实可行的思路。
图1 UBSY的制备与外观
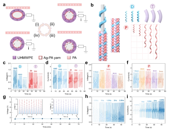
图2 UBSY的摩擦电性能
图3 UBSY的力学性能与耐用性
图4 WTS的力学性能及防护性能

图5 智能护肘在户外可穿戴运动管理系统中的应用
第一作者:
王开,2021级硕士研究生。主要研究方向为可穿戴智能纺织品。
导师:马丕波教授,博士生导师,bv伟德国际1946副院长,国家级人才。长期从事产业用纺织品开发和性能研究、纺织结构柔性材料设计与性能等方面工作。
共同导师:陈超余副研究员,硕士生导师,主要从事功能与智能纺织材料的结构设计与开发,包括纤维基到织物基的柔性可穿戴纺织品在人体与环境能量的收集、存储以及人体运动的自供能传感与健康监测等方面的研究。