科研动态
当前位置: 首页 -> 科学研究 -> 科研动态 -> 正文

我院生态染整技术研究室在创面监测领域取得研究进展 ——Biomaterials:构建灵敏pH响应和光动力抗菌性的可涂抹CQD基水凝胶实现可视化创面监测

作者:bv伟德国际1946 发布时间:2025-05-08 09:09

近日,生态染整研究室王平教授与伟德bv1946无锡医学院邓超副教授合作,在生物材料领域国际顶级期刊《Biomaterials》发表题为“Smearable CQD-entrapped hydrogel with sensitive pH response and photodynamic antibacterial properties for visual intelligent wound monitoring”的研究论文通过纤维素纳米纤维、单宁酸和聚乙烯醇的氢键网络包埋表面羧化的碳量子点(mCQD),制备了一种可涂抹的C-P-T/mCQDs水凝胶,用于伤口感染和愈合状态实时监测。

研究发现多年来,在临床医学长期关注的慢性伤口治疗领域,研究表明伤口微环境pH值变化对愈合进程具有关键指导价值。健康皮肤一般维持pH 4-6的弱酸性屏障,而溃疡等慢性伤口因细菌感染等因素往往呈pH 7.0-8.9碱性,这种失衡加剧致病菌繁殖,延缓组织修复。尽管当前光动力纳米材料与微环境响应系统的结合已显著提升靶向抗感染治疗精度,传统pH响应水凝胶依赖单一荧光信号的监测模式却难以捕捉微小pH梯度变化。因此,开发具备多色荧光反馈机制的智能水凝胶通过色谱变化直观了解伤口pH值波动具有积极意义能为临床上创面修复提供实时可视化参考

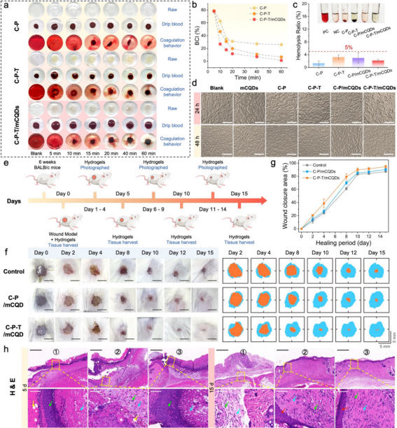
碳量子点(CQD)作为一种新型的荧光纳米材料,由于其独特的光学性质,已被广泛应用于荧光标记生物成像等领域。课题组在前期采用柠檬酸和硫脲为原料制备多色CQD和艳红色荧光CQD的基础上(Chemical Engineering Journal, DOI: 10.1016/j.cej.2024.152488; SmallDOI: 10.1002/smll.202405101通过在纳米粒子表面接枝1,2,3,4-丁烷四羧酸(BTCA构建了一种灵敏多色pH响应性的改性碳量子点(mCQD,并获得了一种由mCQD、纤维素纳米纤维(CNF)、聚乙烯醇(PVA)和单宁酸(TA)组成的可涂抹水凝胶(C-P-T/mCQDs)。C-P-T/mCQDs水凝胶通过动态氢键网络实现原位自适应成型,可精准贴合不规则创面形态,具有较好的弹性和自愈合能力pH 4-9范围内表现出灵敏的pH变色响应效果。基于TAmCQD诱导的PDT协同作用,C-P-T/mCQDs水凝胶不仅在暗处具有稳定的长效杀菌能力在日光或808 nm近红外辐照下,能在20 min内对多种细菌具有90%以上的杀菌效果,能显著促进伤口愈合,且材料具有较好的生物相容性研究表明,本研究为构建反应性抗菌伤口敷料提供了一种方便的策略,在伤口监测和促进愈合的医用材料领域具有潜在的应用前景。

该论文第一作者为2022级硕士研究生原韵,通讯作者为王平教授。

文章链接:https://doi.org/10.1016/j.biomaterials.2025.123360


/图:原韵  审:马丕波

刊登界面

1.imCQDs和(ii)可涂抹水凝胶的合成示意图iii)具有PDT作用的pH响应水凝胶在监测伤口愈合中的应用示意图

2. C-P-T/mCQD水凝胶的机械性能及自愈合能力评价

3. C-P-T/mCQD水凝胶抗菌机制及效果评价

4. C-P-T/mCQD水凝胶的生物相容性及其对伤口愈合的促进作用探究